900亿芯片巨头明起停牌,股价已提前大涨11%


华虹启动收购华力微控股权
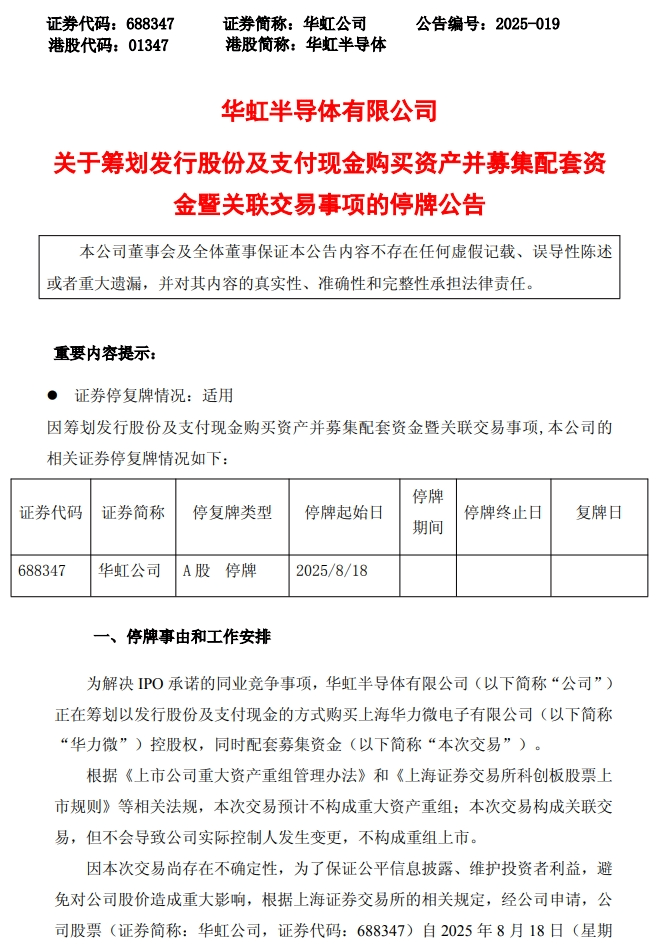
华虹公司公告称,为解决IPO承诺的同业竞争事项,华虹公司正在筹划以发行股份及支付现金的方式购买上海华力微电子有限公司(以下简称“华力微”)控股权,同时配套募集资金。根据相关法规,本次交易预计不构成重大资产重组;本次交易构成关联交易,但不会导致公司实际控制人发生变更,不构成重组上市。
本次收购标的资产为华力微所运营的与华虹公司在65/55nm和40nm存在同业竞争的资产(华虹五厂)所对应的股权。目前,该标的资产正处于分立阶段。
公告称,本次交易事项尚处于筹划阶段,公司目前正与交易意向方接洽,初步确定的交易对方为上海华虹(集团)有限公司、上海集成电路产业投资基金股份有限公司、国家集成电路产业投资基金二期股份有限公司、上海国投先导集成电路私募投资基金合伙企业(有限合伙),最终交易对方以重组预案或重组报告书披露的信息为准。

展开全文
华虹公司此次交易的目的,是为了解决IPO承诺的同业竞争事项。
据证券时报,根据华虹公司此前公告,华虹公司及其间接控股股东所控制的华力微均从事晶圆代工业务。但双方定位及主要工艺技术平台不同,华虹公司主要定位于特色工艺,华力微主要定位于先进逻辑工艺。
不过,华虹公司与华力微在65/55nm工艺节点存在部分业务重合。华虹公司此前披露,对于存在部分业务重合的三个工艺平台业务,进行如下分割:65/55nm独立式非易失性存储器和嵌入式非易失性存储器工艺平台相关业务,由华虹公司承接;65/55nm逻辑与射频工艺平台相关业务,由华力微承接。
另外,为避免同业竞争,华虹集团此前承诺,自华虹公司科创板上市之日起三年内,按照国家战略部署安排,在履行政府主管部门审批程序后,华虹集团将华力微注入华虹公司。而华虹公司于2023年8月在科创板上市。

股价提前上涨11%
今年以来,华虹公司股价累计上涨约70%。近一个月来,华虹公司股价震荡上涨。8月15日,公司股价大涨11.35%,以78.5元/股报收,最新市值为936亿元。

8月7日,华虹公司发布了第二季度业绩。数据显示,2025第二季度销售收入5.661亿美元,同比增长18.3%,环比增长4.6%;毛利率10.9%,同比上升0.4个百分点,环比上升1.7个百分点。母公司拥有人应占利润800万美元,同比上升19.2%,环比上升112.1%。对于第三季度,华虹预计销售收入约在6.2亿美元至6.4亿美元之间,毛利率约在10%至12%之间。

华虹公司总裁兼执行董事白鹏表示,华虹公司第二季度营收符合指引预期,毛利率优于指引,销售收入和毛利率均实现环比增长。
华虹公司也在财报中披露,公司第二季度产能利用率达到108.3%,环比今年第一季度的102.7%、同比2024年第二季度的97.9%,均有提升。白鹏表示,今年第二季度,华虹公司的产能利用率创下近几个季度以来的新高。
有业内人士分析表示,若此次交易顺利推进,将对华虹公司产能不断扩充、差异化特色工艺深入推进产生积极影响,助益上市公司业绩的稳步增长。
华虹半导体是目前国内在特色工艺制程节点布局最全的晶圆代工龙头,拥有在0.35µm至90nm工艺节点的8英寸晶圆代工平台,以及90nm到40nm工艺节点的12英寸晶圆代工平台。同时,公司拥有高粘性、多领域、全球化的客户群体,在全球排名前50名的知名芯片公司中,超过三分之一与公司开展了业务合作。
世界半导体贸易统计组织WSTS近日发布的数据显示,今年1—6月,全球半导体市场规模超3400亿美元,同比增长18.9%。一季度市场规模约1670亿美元,同比增长18.1%;二季度约1800亿美元,同比增长19.6%。上半年,从市场规模看,逻辑半导体增长37%、存储半导体增长20%、传感器增长16%、模拟和微型器件均小幅增长4%。
(声明:文章内容仅供参考,不构成投资建议。投资者据此操作,风险自担。)




评论